自学考试一点通
搜索
首页
>
人力一级(理论知识)
>
招聘与配置
>
试题详情
多选题
中等难度
企业所得税筹划
👁️ 浏览量:1562
📅 更新时间:2025-03-05
⭐ 收藏数:278
收藏试题
下载试题
分享试题
试题题干
对个人处理的事情保持高度责任感指的是( )。
A
学习能力
B
执行力
C
诚信正直
D
创新能力
参考答案
正确答案:
试题解析
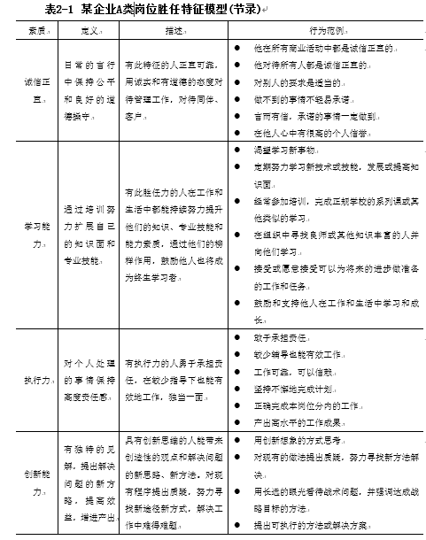
由表2-1 某企业A类岗位胜任特征模型(节录)可知
相关试题推荐
简答题
简述税收筹划的基本原则,并结合案例说明应用方法
单选题
下列各项中,不属于税收筹划特点的是()
简答题
简述税收筹划与避税、逃税的区别。
案例分析题
某企业如何利用税收优惠政策进行企业所得税筹划?